华大在线讯(通讯员 孙延松 汪彤)疫情期间,为积极响应“不停教、不停学”的工作号召,强化对学生毕业论文的过程指导,确保学生毕业论文写作质量,全力保障学生顺利毕业。政治与国际关系学院高度重视学生的毕业工作,提前谋划、综合研判,决定进行线上“云”开题。
3月8日上午九点,政国院2016级政治学与行政学专业、国际政治专业共计45名本科生在腾讯会议APP上进行线上开题答辩,学院30余名专业教师分为7组参与开题指导,近20名其它年级学生线上观摩学习。
2016级是政国院招收的第一届本科生。2018年9月,2016级本科生进入三年级学习阶段,政国院为该年级本科生分配了专业导师,进行导师制培养,指导学生读书和研究,为毕业论文的写作和日后的学习深造奠定基础。2019年9月,在2016级四年级入学之初,政国院组织国际政治系、政治学系和科社所的专业教师推荐论文选题,遴选优质题目为学生提供选题库,组织学生选题、定题,吹响了毕业论文写作的号角。2020年2月,受疫情影响,政国院召开线上党政联席会,讨论毕业生论文写作事宜,制定《2016级本科生毕业论文写作时间表》和《2016级本科生毕业论文开题答辩工作方案》,不断推进学生论文写作工作,护航学生顺利毕业。

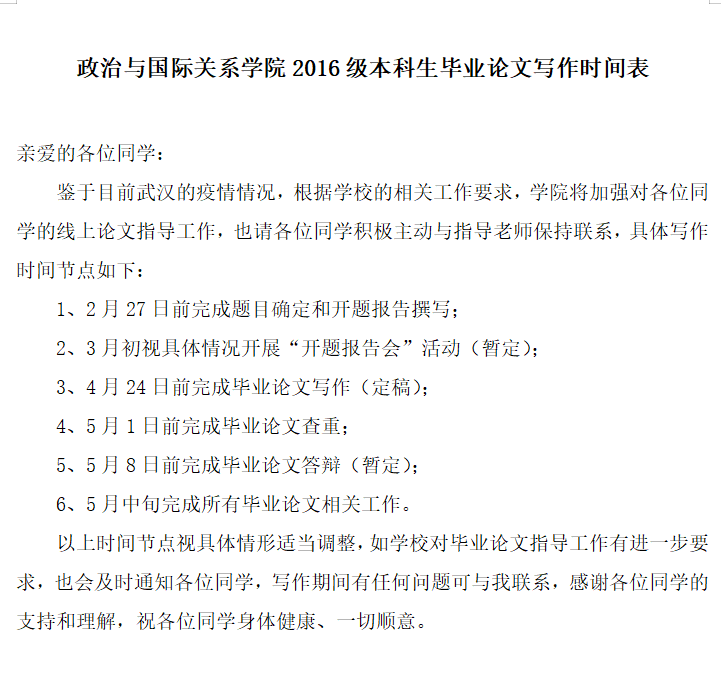
《本科毕业论文写作时间表》
答辩伊始,学生先后围绕着选题依据、研究现状、研究内容、论文提纲、研究重难点、创新点等方面进行5分钟的PPT展示汇报。学生论文汇报结束后,评委老师对学生的答辩进行了细致的点评,就学生论文中存在的问题进行交流与探讨,并予以切实的指导性建议。
项继权教授在点评中建议:“毕业论文的写作中所提到的概念要界定清楚,如果引用了政策文本,一定要对原文有充分的了解”。张弦老师在点评中谈道:“开题答辩的提纲格式要规范,这不仅能够更加清晰地展现论文的行文思路,更能够体现一个良好的研学态度”。
上午11点40分左右,7个小组的网上开题报告答辩相继结束,新颖的网上答辩形式、学生认真准备的展示汇报、学院教师专业的指导受到了师生的一致好评。



学生答辩剪影
国际政治专业第一组评委老师胡宗山教授表示,此次开题答辩会的主要目的是确定和完善本科毕业生的论文选题以及内容,希望会后学生对评委老师们提出的建议及时吸收消化,与各自导师商定后做出相应修改,以便后期顺利地展开论文写作。
政治学与行政学第四组评委教师钱道赓副教授认为,虽然开题形式改变了,但是师生重视程度没变,对本科毕业论文质量的追求没变。经过学生陈述、教师评述及师生交流等环节进行了热烈的讨论,同学们一方面备受鼓舞,另一方面也悉心受教。虽然有一些网络不稳、操作不熟的小“瑕疵”,但完全达到了开题报告会的预先目的。
“特殊时期,我们积极探索线上的“云”答辩模式,加强指导、督促,全力保障学生高质量的完成毕业论文,顺利毕业,努力为学生成长成才搭建平台,为疫情防控工作贡献力量。”政国院教学副院长黄辉祥教授在开题报告答辩会结束后指出。