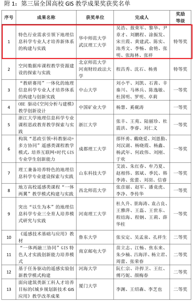
华大在线讯(记者 华轩)8月2日至4日,中国地理信息产业协会教育与科普工作委员成立评审指导与组织委员会,开展了第三届全国高校GIS教学成果奖评选工作。我校城市与环境科学学院吴浩教授团队参评的《特色行业需求引领下地理信息科学专业人才培养新体系的构建与实践》荣获特等奖(排名第一)。
全国高校GIS教学成果奖由中国地理信息产业协会教育与科普工作委员会、教育部高等学校地理科学类专业教学指导委员会共同设立,每两年评选一次,旨在奖励在我国高校地理信息教学实践、改革、研究中取得优秀教学成果的单位和个人。
此次活动经过网上公示、网上评议、线上答辩、会议评审等环节,最终评出特等奖2项,一等奖7项,二等奖16项。其中,我校城市与环境科学学院吴浩教授团队参评的《特色行业需求引领下地理信息科学专业人才培养新体系的构建与实践》在众多成果中脱颖而出,受到评审专家的一致好评,最终荣获特等奖。该成果创新了特色行业GIS人才的培育理念、培养目标与教学方式,开拓出一条特色行业GIS人才培养的实现路径,为我校地理信息科学一流本科专业建设奠定了坚实的基础。

