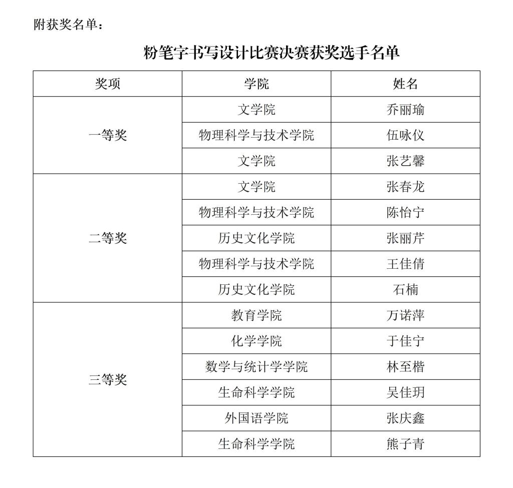
华大在线讯(记者 张瀚文 见习记者 关国樑 范彦芳)4月15日,我校“第十五届师范生专业技能大赛·书写技能比赛”决赛在国家教师发展协同创新实验基地举行,105名师范生参加决赛。经过激烈角逐和评委核定,乔丽瑜等三名选手获得粉笔字板书设计一等奖,田晨旭等五名选手获得钢笔字一等奖。相较往年,本届比赛增加了选手数量与获奖名额,激励更多师范生参与竞赛,提升书写技能。
书写技能比赛分为钢笔字书写和粉笔字书写两项。钢笔字比赛以教师职业理想与教师职业道德有关内容作为竞赛题目,选手必须在15分钟内完成书写。粉笔字书写要求选手围绕学科教学内容和知识点进行板书设计和书写,展现完整课堂教学内容,力求书写美观、结构清晰、逻辑性强。由于疫情原因,本次比赛采用线下与线上相结合的方式,对线下比赛进行全程线上直播,同时允许无法到场的选手进行线上参赛。评委根据真实的教学情境就板书设计、谋篇布局、字体配色等方面进行点评。
钢笔字一等奖获得者、外国语学院学生吴佳慧说,她报名参加了师范生书写能力训练指导团的种子培训,从一颗“种子”慢慢长成了一株“小树苗”,在找到自己喜欢且适合自己的字体后,不断地观察和临摹,发现不足之处再不断练习改进,她感慨地道:“练字是个漫长的过程,没有人能够一蹴而就。要持之以恒地练习。”
粉笔字一等奖获得者、文学院学生张艺馨也说,“冰冻三尺,非一日之寒”,不管做什么事,最重要的是多练习,练字也是如此,要长时间坚持练习。练字时不必追求速度,每写完一个字,可以仔细对比、揣摩,找出不足的地方,写下一个字时加以改进。
教师教育学院负责人表示,近几年师范生练习教师专业技能的自觉性和积极性都有了很大提高,这与国家重视教师队伍建设,出台一系列振兴教师教育行动计划和基础教育强师计划密切相关。作为未来人民教师的师范生,理应在校练就扎实的教师基本功,以不负党和时代重托。
此次比赛由教师教育学院主办,未来教育家联盟承办,各学院团委学生会、本科生院、校党委学生工作部、共青团华中师范大学委员会、校语言文字工作委员会协办。华中师范大学国家语言文字推广基地负责人汪国胜,文学院教授曹海东、毛德胜,华中师范大学第一附属中学教师马志祥、吴洪涛担任大赛评委。


(审读人:吴梦文)