华大在线讯(通讯员 易吉林 鄢文津)3月16日傍晚,一辆满载着草莓的邮车从安徽合肥市长丰县城出发,带着80万长丰人民对湖北人民的深情厚谊,八百里加急发往武汉。

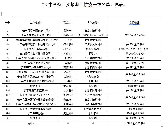
“这些草莓都是莓农上午才从大棚里采摘的,都是最新鲜的。”长丰县草莓协会会长夏世祥表示,根据县委、县政府的安排部署,县草莓协会向全县莓农发出了为武汉捐赠长丰草莓的倡议。倡议发出后,广大莓农积极响应,全县多家草莓经营主体、县草莓协会51家会员第一时间报名参与,意向捐赠草莓达到了一万多斤。为能让武汉人民吃上最新鲜的长丰草莓,莓农不辞辛苦,一天时间内采摘装箱打包完毕,于当天下午5点前,送到田峰草莓园装车发货。

这批爱心捐赠草莓将定点捐赠给武汉多个社区。其中,73箱共2600盒定点捐赠给华师校医院医护人员以及我校学子。

草莓运输车抵达小区门口卸货

爱心草莓及时送至华师国际学生手中

草莓运至华师社区卫生服务中心
“湖北人民为国家作了巨大贡献,非常不容易,我就想送点自家种的特产草莓表表敬意。”下塘镇俊倩家庭农场负责人万大哥告诉记者。长丰县扶贫办主任张志平联系其家乡人——我校政治学研究院胡宗山院长定点捐赠,在对接捐赠工作时说道:“一方有难八方支援,这是我们中华民族的优秀品质,也是我们身为党员的应尽责任!”
据长丰县邮政分公司相关负责人介绍,为了保证草莓品质新鲜,公司实行装车立发,同时利用晚上气温低利于保存的特点,通过夜间运送,中途不耽搁,确保以最快时间将最新鲜的长丰草莓送抵武汉。承担此次草莓运输任务的邮政物流司机梅迎师傅不辞辛苦,于今晨7:30按照预定的时间顺利到达武汉。
我校相关单位负责人积极联系对接此次捐赠工作,提前安排工作人员、车队协助草莓运输车的运输指引和搬运工作,并代表我校师生对长丰人民的一片深情表示感谢!
据了解,长丰素有“中国草莓之都”“中国设施草莓第一县”等美誉,是优质草莓生产之乡。“长丰草莓”品牌誉满天下,家喻户晓,陆续被评定为全国消费者最喜爱的区域公用品牌,全国名、优、新、特农产品,全国一村一品十大品牌、中国最好吃草莓、“全国绿色农业十佳地标品牌”。