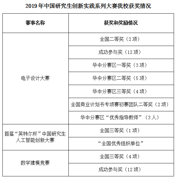
华大在线讯(通讯员 刘卫)近日,我校在2019年中国研究生创新实践系列大赛之首届“英特尔杯”中国研究生人工智能创新大赛、中国研究生数学建模竞赛和电子设计大赛等全国总决赛中喜获佳绩,荣获包括全国二等奖2项、全国三等奖5项、“成功参与奖”24项、“全国商业计划书专项赛初赛团队”二等奖2项;华中地区分赛区一等奖3项、二等奖5项、三等奖4项;物理科学与技术学院刘守印教授、黄光明教授和姚远副教授获“华中分赛区优秀指导教师”称号;我校被授予“中国研究生创新实践系列大赛优秀组织单位”。
此次系列大赛决赛由研究生院(党委研工部)统筹主办、依托并联合计算机学院、物理科学与技术学院、数学与统计学学院、国家数字化学习工程技术研究中心等研究生培养单位协同承办。中国研究生创新实践系列大赛由教育部学位与研究生教育发展中心联合中国科协青少年科技中心联合主办,旨在培养与提升研究生的科研与实践创新能力,目前已成功举办五届。

(审读人:黎俊玲)